QUIZ-DRIVEN ZERO-PARTY DATA PLATFORM

AI 성능의 차이, 고객이 직접 답한
'진짜 데이터'에서 시작됩니다.

데이터로 AI를 학습시키지 마세요.
머그컵AI는 고객이 자발적으로 생성한 고품질 제로파티 데이터를
퀴즈로 수집하여 의사결정의 정확도를 높여드립니다.

무료로 시작하기 솔루션 소개서 받기
Zero-Party Data

머그컵AI
AI 학습의 시작

쿠키 약화 / 프라이버시 강화

퀴즈, 인터뷰 기반 동의받은 제로파티 데이터

살아있는 실시간 데이터

피드백 루프기반 고객니즈 실시간 파악

즉시 학습 가능한 고순도 데이터

노이즈 제거 및 라벨링으로 ML학습 효율 극대화

과거의 추론이 아닌, 현재의 통찰

과거 데이터의 현재 업데이트

Technical Architecture

기술 구성

기술 구성 (Technical Architecture)
"AI의 성능은 데이터의 품질이 결정합니다."

머그컵AI는 고객이 직접 제공한 가장 정확한 '실시간(Real-time) 데이터'를 학습하여,
과거 데이터의 한계를 넘어서는 압도적인 비즈니스 경쟁력을 제공합니다.

멀티모달 AI 시대를 위한 ML 학습과 정교한 AI 추론을 위해,
머그컵AI는 다음과 같은 핵심 기술을 적용합니다.
핵심 기능
실시간 생성 데이터 (Real-time Generation)
과거 이력이 아닌, 지금 이 순간 고객이 생성한 가장 신선한 데이터
즉시 학습 가능한 Pre-processed 피처
복잡한 가공 없이 AI가 바로 학습할 수 있도록, 피처 엔지니어링이 완료된 정제된 데이터를 제공
보상 모델 기반의 고품질 데이터 선별
최적의 난이도 설계와 보상 시스템을 통해, 불성실한 응답을 걸러내고 유효한 데이터만 사용
능동형 LMS (인터뷰매니저) 시스템
고객의 반응에 따라 질문을 최적화하는 인터뷰매니저 기술로 고객의 필요 데이터 획득
외부 유출 없는 Private 데이터 자산
수집된 데이터피처는 외부로 공유되지 않고, 고객은 안전하고 독점적인 데이터 자산 획득
Technical Architecture

머그컵 ZPD의 장점

사람 간의 정확한 소통에는 질의응답이 필수입니다.
기계와 사람 사이에도 서로간의 질문과 답변은 필수입니다.
Technical Architecture

머그컵AI 엔터프라이즈 데이터 전략
(Data Strategy)

1. 제로·퍼스트파티 데이터 구조화 - AI가 바로 쓰는 데이터 자산
• 제로파티(ZPD) 스키마로 설계된 고급 데이터 항목을 도출
• 기술: 모델 피처(Feature)와 1:1 매핑된 Feature Store 구조 설계. 기존 CRM/CDP/마케팅 툴과 연계 가능한 ID 체계 구축.
• 결과: 단순 설문 데이터가 아닌, 추천, 세그먼트, LTV 예측에 즉시 투입 가능한 AI 친화적 데이터 레이어 확보.

2. 능동형LMS 기반 AI 학습·파인튜닝 데이터 :사용자 응답과 행동을 고품질 학습 데이터셋으로 재가공합니다.
• 핵심: 퀴짓(Quizzit) 문항 설계 단계부터 가격 민감도, 학습 스타일을 정의하여 측정합니다.
• 데이터셋:
- 추천/개인화 모델용 구조화 피처 데이터셋
- LLM 파인튜닝용 Instruction·Feedback 데이터셋
- LMS용 정답/오답 패턴·실력 추정 데이터셋
• 결과: 단순히 '퀴즈 한 번 돌렸다'가 아니라, 브랜드 고유의 도메인 특화 AI 모델을 만드는 입력 데이터 축적.

3. AI 리스크·품질 Red Teaming 데이터
잘못된 답변·편향·품질 저하를 찾는 테스트 데이터를 설계합니다.
• 핵심: 실제 서비스 시나리오를 기준으로 AI가 오답/위험발언/편향적 추천을 할 수 있는 취약 케이스 시나리오를 설계합니다.
• 수집: '유저가 헷갈리는 질문' 및 **'민감한 맥락($\text{e.g.,}$ 연령, 건강, 금융)'**이 섞이는 상황을 집중적으로 수집하여 Red Teaming용 테스트 세트로 구조화.
• 결과: 단순 Accuracy가 아닌, 안전성, 공정성, 신뢰성까지 포함한 AI 품질 관리 체계 구축.

4. 성과·평가 데이터 :AI와 캠페인이 '얼마나 효과 있었는지'를 수치로 증명합니다.
• 핵심: ZPD 기반 개인화 전략 $\text{vs}$ 기존 전략을 비교하는 A/B·밴딧 실험 설계 및 로그 구조를 제공합니다.
• KPI 추적: 전환율, 재방문, LTV, 학습 완강률/점수 향상 등 비즈니스·교육 KPI를 직접 추적 가능한 평가 데이터셋 설계.
• 결과: “AI 덕분에 매출/학습 성과가 몇 % 올랐다”를 데이터로 명확하게 증명하여 ROI를 확보합니다.

Technical Architecture

AI 데이터 업종별 분류

Technical Architecture

머그컵 데이터 파이프라인

Technical Architecture

머그컵 ZPD Solution 서비스 항목

Technical Architecture

기술 구성

AI 시대의 진정한 경쟁 우위는, 누가 더 좋은 데이터를 가졌는가로 결정됩니다. 머그컵AI의 LMS기반 제로파티 데이터 솔루션은, 고객이 직접 제공한 가장 정확한 '지금(now) 데이터'로 학습하여, 과거 데이터의 한계를 극복하고 비즈니스 경쟁력을 높입니다.

텍스트, 영상, 이미지로 ML 학습.AI추론을 위한 새로운 데이터 필요.
현재 생성되는 제로파티 데이터. 머그컵의 성공요인
실시간 생성 데이터
피처 엔지니어링이 완료된 정제되고 명확한 데이터
난이도와 보상모델 적용여부 선별
큐매니저. 능동형 LMS 적용
생성한 데이터를 외부공유하지 않는 폐쇄형 피처
Technical Architecture

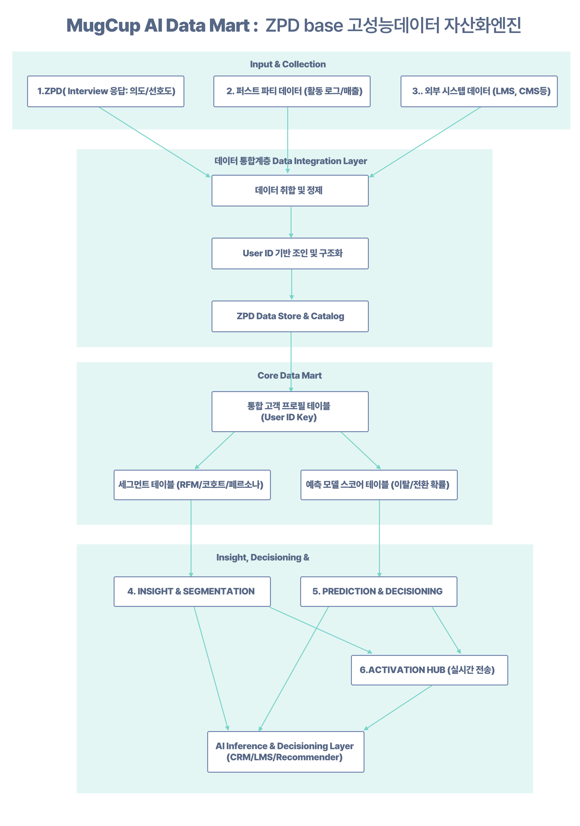
머그컵AI의 데이터마트

Technical Architecture

일반 설문 TOOL vs 머그컵 AI (ZPD 생성 엔진)

구분
기존 설문조사/집단 그룹 툴
머그컵AI(제로파티 데이터 생성 솔루션)
핵심 목적

단순 리서치 및 보고서 생성

개인화 경험 제공 및 AI 학습 최적화

데이터 정의

행동 로그와 분리된 단순 의견

명시적 동의 기반의 고순도 자산 (ZPD)

수집 시점

행동과 분리된 사후 조사

구매/해지 등 결정적 순간 실시간 수집

UX 구조

10~30문항의 집중이 어려운 형태

3~7문항의 짧고 몰입적인 인터랙티브 퀴즈

동기 부여

현금/쿠폰 등 일회성 보상

맞춤 추천 및 콘텐츠 등 가치 중심 혜택

기술 활용

단순 통계 및 수동 분석에 그침

Feature Store 연동 및 AI 모델 즉시 학습

Technical Architecture

머그컵 제로파티데이터(ZPD) 도입 형태

Technical Architecture

머그컵AI의 데이터 영역

Technical Architecture

머그컵AI의 기업 서비스

Partners
Applicable Industries
  • (적용 산업 분야)
  • Education: 에듀테크/학습 진단
  • Commerce: 쇼핑/이커머스
  • Finance: 금융/핀테크/보험
  • Service: 엔터/콘텐츠/O2O
Solution
MugCup Core Engine
  • (핵심 솔루션 기능)
  • Active Quiz: 능동적 퀴즈/설문
  • Quick Interview: 구매 의도 파악
  • AI Advisor: 실시간 상담/추천
  • Cold Start: 신규 고객 성향 추론
Value
Strategic Outcome
  • (비즈니스 도입 성과)
  • Hyper-Personalization: 초개인화
  • ZPD Engine: 제로파티 데이터 자산화
  • Privacy Safe: 안전한 데이터 관리
  • ROI Growth: 전환율/매출 증대
Basic information

Frequently asked questions.

자발적 응답 데이터이며, 동의·가명처리·보존주기 분리 관리

퀴즈 저작/배포, 템플릿, 기본 리포트, 권한

SSO·Webhook·API로 사내 시스템 연동, 온프레미스 가능

Lets's work together

mugcupai

서울 서초구 서초대로 77길 39 12층 151호

Contact Us 

우리는 당신의 명시적인 동의 없이 정보를 수집하지 않습니다.

Scroll